人力資源管理系統的主要模塊有哪些?
2024-03-11 16:59:41 瀏覽:1160 咨詢電話:400-1800-278人力資源管理系統是企業有效管理和優化人力資源的關鍵數字化工具,其可以涵蓋企業人力資源全方面的管理,那人力資源管理系統的主要模塊有哪些?

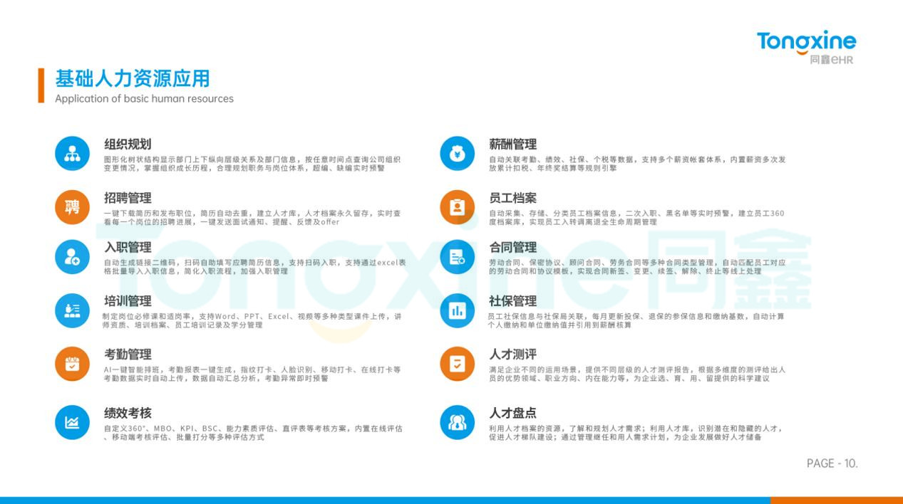
組織結構和人事管理模塊:
這個模塊主要負責企業的組織結構和員工信息管理,包括組織架構的設計和維護、員工信息的記錄和管理、入轉調離等業務流程,提供員工360°檔案信息,可以幫助企業更好地管理員工信息,提高管理效率。
考勤管理模塊:
考勤管理是人力資源管理系統十分基礎且重要的模塊,支持多種打卡,數據實時上傳,考勤異常預警,支持考勤數據統計,考勤報表分析,智能排班,加班休假管控等等,還有考勤流程的審批,幫助企業建立高效考勤管理機制,全方位解決企業考勤管理難題,同時也可以作為績效評估的依據。
薪酬福利模塊:
人力資源管理系統需要對企業薪酬管理提供支持,要負責企業的薪酬和福利管理,包括薪酬結構的設計、薪酬方案的制定、薪酬的計算和發放等。能夠提供自定義薪酬結構,以及自定義薪酬方案和算薪公式,支持按照對應員工和崗位進行保存,能夠根據員工信息為基礎,來獲取員工崗位信息、考勤數據、績效數據、項目獎金、福利津貼等等數據直接進行計算,并提供電子工資條,提高薪酬計算的效率和準確性。
招聘管理模塊:
這個模塊主要負責企業的招聘工作,包括招聘計劃的制定、招聘信息的發布、簡歷的篩選、面試的安排等。招聘管理模塊通常會有一站式招聘管理,可以自動歸集并智能解析多渠道簡歷,自動生成企業專屬人才庫存儲,信息永久留存。此外,招聘管理模塊還可以實現招聘計劃、面試到Offer的全流程無紙化管理,以及招聘數據分析,實時生成各種招聘報告。
培訓發展模塊:
這個模塊主要負責企業的員工培訓和職業發展規劃,包括培訓計劃的制定、培訓內容的確定、培訓的組織實施、員工的職業發展規劃等。培訓發展模塊可以幫助企業提高員工的技能和知識,提高員工的工作效率和滿意度,同時還可以提高員工的工作價值觀,從而增強整個組織的凝聚力和忠誠度。
績效管理模塊:
人力資源管理系統是解決績效難以落地的難題的重點工具,主要負責企業的績效管理,包括績效計劃的制定、績效的考核、績效的反饋和改進等,績效系統支持OKR、KPI、360、MBO等多種主流績效考核方式,支持建立績效指標庫,提供固定/彈性考評項,可以實現績效全流程管理,可與移動App協同應用。
人力資源管理系統的功能模塊已經十分全面,可以全面解決企業的人力資源管理難題,企業應根據自身的需求選擇所需的功能。同鑫科技專注人力資源管理系統24年,全國有6000+成功案例,若有興趣進一步了解歡迎聯系同鑫。
更多人力資源系統相關資訊:


